原神琳妮特邀约有哪些隐藏成就 原神琳妮特邀约一图流任务攻略
时间: 2025-01-20 10:39:01
小编: 40407
原神在这次4 5版本更新之后新增了千织的传说任务和琳妮特邀约任务,在琳妮特的邀约任务中会有一些隐藏成就,很多朋友们不知道要如何获取这些成就,本次就为大家带来了详细的获取方法。原神琳妮特邀约有哪些隐藏成
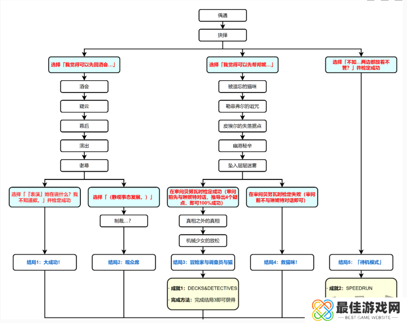
原神在这次4.5版本更新之后新增了千织的传说任务和琳妮特邀约任务,在琳妮特的邀约任务中会有一些隐藏成就,很多朋友们不知道要如何获取这些成就,本次就为大家带来了详细的获取方法。

【达成方法】
命运的示数
完成全部结局即可解锁
SPEEDRUN
完成结局5「待机模式」后,自动获得
DECKS&DETECTIVES
完成结局3「冒险家与调查员与猫」后,自动获得

以上就是本次为大家带来的关于原神琳妮特邀约中可以完成的隐藏成就的全部内容了,后续也会更新更多关于原神游戏中的攻略内容,欢迎大家随时进入主页查看最新干货攻略。
原神
类型:角色扮演 语言:简体中文 攻略专区 